• 圣淘沙名胜世界

    Nature Genetics项目文章 | 燕麦属超级泛基因组解密遗传多样性,助力种质资源遗传变异挖掘与利用
    2025-08-22 13:26

    普通燕麦(Avena sativa L., 2n = 6x = 42)作为全球重要的粮饲兼用型作物,在保障全球粮食安全和缓解畜牧业饲料短缺问题中发挥了重要作用。但由于燕麦庞大而复杂的基因组(~11Gb,重复序列~85%,六倍体)及匮乏的基因组资源,严重限制了其基础研究和遗传育种进程。此外,燕麦属包含约30个野生近缘种,具有丰富的基因组倍型,涵盖二倍体(AA或CC)、四倍体(AABB或CCDD)和六倍体(AACCDD),展现出极高的表型多样性和广泛的适应性。然而,燕麦属各野生近缘种的起源与演化历程尚未明确,其蕴含的优异基因资源也未被充分挖掘,严重限制了野生近缘种在提升栽培燕麦抗逆性育种改良中的有效利用。


    2025年8月20日,河北大学杜会龙/巩志忠团队在Nature Genetics上在线发表了题为“Super-pangenome analyses across 35 accessions of 23 Avena species highlight their complex evolutionary history and extensive genomic diversity”的研究文章。该研究得到国家自然科学基金、中国科协青年人才托举工程、国家重点实验室开放课题和河北省自然科学基金等项目的资助。圣淘沙名胜世界为该研究给予建库测序服务。


    未命名_副本.jpg


    主要结论


    研究利用35个高质量的燕麦基因组,顺利获得解析其系统发育关系对部分野生物种的分类给予了新的证据和见解,并明确了燕麦属多倍体物种的起源与演化历史,揭示了燕麦属物种间复杂的网状进化和频繁的遗传研讨塑造了其丰富的基因组倍型与基因组多样性。此外,研究发现,燕麦基因组中转座子的插入位置存在明显偏好性并驱动了结构变异的产生,而结构变异顺利获得影响基因的表达模式进而在燕麦基因组多样性和环境适应性演化中发挥了关键作用。同时,顺利获得构建燕麦属超级泛基因组,在野生燕麦中挖掘到了约26.63%的新基因及59.93%的新基因型,并检测到栽培燕麦基因组中存在多个野生燕麦来源的大片段遗传渗入,证明了利用野生燕麦改良栽培燕麦的可行性,并凸显了其育种潜力。


    研究材料


    全球29个国家的2,300余份代表性燕麦种质,筛选出14个遗传背景清晰、表型稳定且具备多种优异性状的代表性栽培燕麦材料及3种六倍体野生燕麦(A. fatua,A. sterilis,A. occidentalis)。


    测序数据


    采集分蘖期的新鲜幼叶,进行PacBio HiFi、ONT ultra long、Hi-C和小片段文库测序;

    1,078 份六倍体燕麦材料(OatOmics 数据库)和燕麦栽培种 “Sang”(先前研究)的WGS数据;

    根、茎、叶、花、种子等组织以及干旱、高温、盐、碱等胁迫条件的1,401份样本RNA-seq测序,其中36份来源于其他研究。


    研究重点及发现


    01 面向精准育种的六倍体燕麦优异种质筛选及高质量基因组解析


    研究团队历时多年从全球29个国家的近万份栽培燕麦种质中筛选出了2,300余份代表性种质,并利用高通量测序技术构建了这些材料的高精度基因型变异图谱。随后对筛选的2,300份材料进行了陆续在4年5个生态位的表型调查并结合基因型信息、表达谱等信息,构建了燕麦全基因组预测模型。结合骨干亲本材料的地理来源、系统发育关系、表型多样性及优异基因组合效应,研究人员筛选出14个遗传背景清晰、表型稳定且具备多种优异性状的代表性栽培燕麦材料及3种六倍体野生燕麦(A. fatua,A. sterilis,A. occidentalis)。利用HiFi和Hi-C等测序技术,完成了这17份代表性六倍体野生与栽培燕麦的高质量基因组解析,组装的基因组大小10.70-11.01 Gb,Contig N50均值74.77 Mb,重复序列占比88.07-89.32%,注释基因数目131,823-134,713。BUSCO分析显示基因组完整性平均为99.10%,二代比对率平均为99.89%,表明组装序列的准确性与完整性。


    未命名_副本2.jpg

    图1 六倍体燕麦材料的选择和表型多样性


    02 具有插入偏好性的转座元件顺利获得驱动结构变异的产生极大地丰富了燕麦基因组多样性


    研究以C0191为参考,在17个六倍体燕麦基因组中共鉴定出555,764个非冗余SVs,构建了燕麦的全基因组SV图谱,其中88%的SVs与转座元件(TE)重叠。研究发现Ivana、Ikeros、Tork等TE家族倾向于在基因附近插入并形成SVs,表明不同的TE家族在驱动SVs形成过程中具有明显的偏好性。此外,该研究还鉴定了427个燕麦基因组上的SV热点区域,这些区域含有基因主要与“植物-病原体相互作用”、“MAPK信号通路”和“营养库活性”等环境适应性相关。这些研究表明,燕麦基因组中丰富的TE是SVs产生的重要驱动力,进而塑造了燕麦基因组的高度多样性并在燕麦的适应性演化中发挥重要作用。


    3.png

    图2 17个六倍体基因组的结构变异


    03 结构变异顺利获得影响基因表达调控促进了燕麦对干旱、盐碱等胁迫的抗性能力


    研究整合了囊括根、茎、叶、花、种子等组织以及干旱、高温、盐、碱等胁迫条件的1,401个转录组样本,构建了不同胁迫条件下的泛转录组图谱。结果显示,位于基因编码区的SVs比位于内含子及基因上下游区域的SVs更易影响基因表达。在此基础上,共鉴定到70,132个“SV基因”(即给定SV中距离最近的基因在3 kb半径内),其中与抑制表达相关的SV基因(38,032)明显多于与促进表达相关的SV基因(22,210)。进一步分析发现,在胁迫处理下,SV基因表现出更强的表达敏感性,并鉴定到了大量与胁迫响应相关的SVs及候选基因,这些SVs顺利获得调控基因表达影响燕麦对不同环境的适应性。


    04 SV-GWAS和SV-eGenes分析助力燕麦抗旱相关基因挖掘


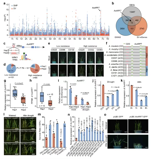
    燕麦相较于小麦、水稻等主粮作物,具有更强的抗旱、耐贫瘠及耐盐碱能力,研究基于SV-GWAS对186份燕麦材料的干旱表型进行分析,共鉴定到2,223个候选SVs及3,154个关联基因。结合干旱处理下的差异表达分析与SV-eGenes分析,进一步筛选出13个核心候选基因,这些基因携带的SVs与燕麦耐旱性及干旱处理下的基因表达水平均显著相关。研究发现,AsARF7基因上游存在一个与干旱抗性显著相关的SV,该SV序列顺利获得影响WRKY转录因子结合从而影响了燕麦干旱抗性。功能验证表明,沉默AsARF7能够显著增强燕麦的抗旱性,而其过表达则削弱了抗旱能力,验证了AsARF7在燕麦抗旱性中发挥负调控作用。


    4.png

    图3 燕麦中与抗旱性相关的候选基因与SVs


    05 核质基因组联合破译燕麦属亚基因组进化与复杂的多倍体网状进化轨迹


    燕麦属物种的多倍体的起源和演化不断存在争议。研究团队进一步收集了不同倍性的野生燕麦,包括11个二倍体物种(AA/CC型)和7个四倍体物种(AABB/CCDD型),利用燕麦属23个物种的(亚)基因组单拷贝基因进行系统发育分析,在基因组水平揭示了燕麦属各亚基因组的进化地位、系统发育关系和假定的基因研讨事件。研究提出了全面的燕麦属多倍体物种的网状进化轨迹模型,揭示了燕麦属多倍体物种亚基因组的起源、多倍体化过程和进化历史。同时,研究也对部分野生燕麦物种的分类给予了新的证据和解释,例如Avena agadiriana,此前被认为是一种AABB型野生燕麦,但基因组特征、比较基因组分析和荧光原位杂交(FISH)结果都证实,它具有独特的Ac'Ac'As'As'基因组构成,是一个类同源四倍体物种,这一发现进一步丰富了对燕麦属多样性的认识。该研究在全基因组水平上厘清了燕麦属物种间的系统发育关系和进化多样性,为育种工作者精准选择亲本材料给予了理论依据。


    5.png

    图4 燕麦属物种的系统发育关系和网状进化模型


    06 燕麦属超级泛基因组解锁野生近缘种育种潜力


    野生物种蕴含丰富的遗传资源,其特有基因与基因型图谱为野生燕麦基因及等位基因的挖掘利用奠定了遗传基础。为系统解析燕麦属基因进化动态,研究基于23个物种的35个材料、涵盖76个(亚)基因组,构建了包含75,830个基因家族的超级泛基因组。基因家族与单倍型分析显示,相较于栽培燕麦,野生燕麦新增了26.63%的基因家族及59.93%的基因单倍型。进一步检测发现,栽培燕麦基因组中存在多处来自野生物种渗入的大片段区域,表明在进化过程中栽培种与野生种曾发生过基因研讨,从而增强其适应性或改善性状。例如,在材料C1032和C0648的2A染色体上检测到一段与野生物种共享的单倍型的区域,该区域富含环境适应和胁迫响应相关基因,其中包括与水稻稻瘟病抗性基因Pik2同源的AsPik2,其外显子区携带来源于野生种的非同义突变。上述结果表明,该超级泛基因组不仅实现了野生燕麦遗传资源的系统整合,并显著拓展了燕麦属的基因库,还为野生物种优异基因的挖掘、栽培种杂交改良以及野生种质的从头驯化给予了重要的理论依据与应用基础,并凸显了未被充分利用的野生基因在超级泛基因组应用与未来育种创新中的核心价值。


    研究构建的燕麦属超级泛基因组是多倍体作物研究领域的一项重大突破,为深入理解多倍体物种和燕麦的进化与驯化给予了全新的视角。该图谱所蕴含的丰富基因资源与遗传变异信息,将有力地有助于燕麦功能基因组学研究与分子设计育种的快速开展,为培育高产、优质、抗病、耐逆燕麦新品种奠定了坚实基础。


    参考文献:

    Zhang, H., Liu, N., Wang, Y. et al. Super-pangenome analyses across 35 accessions of 23 Avena species highlight their complex evolutionary history and extensive genomic diversity. Nat Genet (2025). http://doi.org/10.1038/s41588-025-02294-z